联系我们
制造业跨境营销开拓者
星谷云平台
解决方案
农业机械海外推广方案
包装机械海外推广方案
食品饮料机械海外推广方案
发电机设备海外推广方案
电线电缆海外推广方案
机械五金海外推广方案
工业建筑材料海外推广方案
重工设备行业海外推广方案
星谷作品
品牌企业
焊割、雕刻设备
包装机械
医疗器械
食品制药设备
换热制冷设备
农业机械
电机、机床设备
塑料机械
发电设备
矿山、工程机械
化工流体设备
其他机械设备
工业、建筑材料
机械零部件
产品中心
品牌营销体系
数字化营销体系
关于星谷
星谷简介
无锡星谷
客户心声
市场认可
新闻中心
合作伙伴
加入我们
联系我们
上海星谷荣获“2016年度第一批上海市信息化发展专项资金支持单位”!!!
2016-08-01
热烈祝贺上海星谷荣获
“2016
年度第一批上海市信息化发展专项资金支持单位
”
!!!
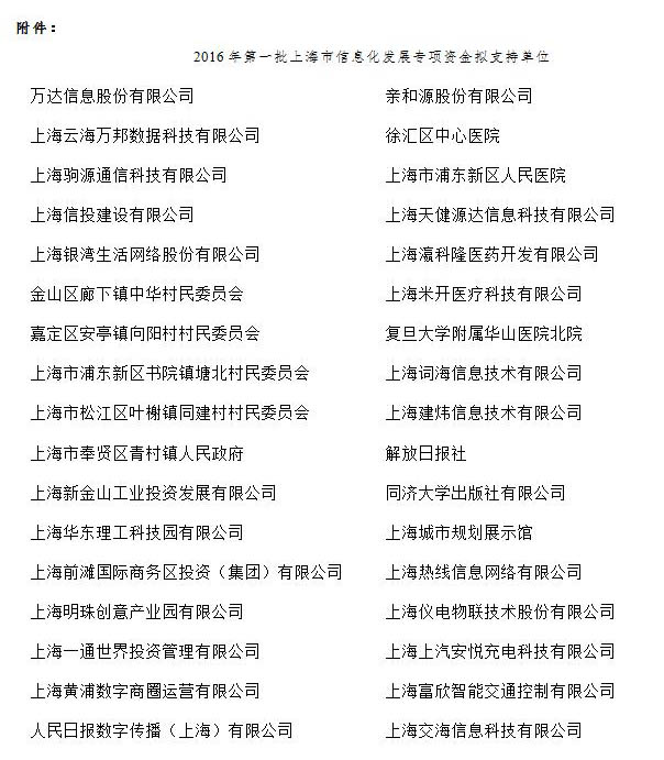
近期,上海市经济和信息化委员会开展了“2016年度第一批上海市信息化发展专项资金(智慧城市建设)项目申报工作”。自6月7日市经信委“2016年第一批上海市信息化发展专项资金(智慧城市建设)情公示”后,恭喜最终包括万达信息股份有限公司、光明乳业股份有限公司、上海星谷信息科技有限公司等在内的82家优质单位荣获此项资金支持。
公示网址:http://www.sheitc.gov.cn/gg/670432.htm
图片有点长,耐心拉一拉......
星谷作为中国制造业海外网络营销整体解决方案的倡导者与开拓者,凭借其多年的海外整案营销经验与实力积累,荣膺上海经信委垂爱,为中国传统制造业赢得红利。
了解星谷,查看更多外贸推广
客户案例
。
微信扫一扫
关注星谷官微
上一篇:
天灾暴雨,南方挺住,助力中国造!
下一篇:
互联网时代,林海品牌如何高质量“走出去”?